Controls for Automated Slide Out Drawer

The initial fabrication and installation of this slide out drawer system on my Land Rover Defender 110 was done prior to my ownership by a fabrication shop in the UK. The fabrication work on the drawer and supporting infrastructure is very high quality. On the other hand, the electrical and controls work, while functional, was not of the same caliber and needed some help. The original design was a maze of soldered wires with a single fuse and high current routed up through the on/off switch in the dash and hand brake switch.

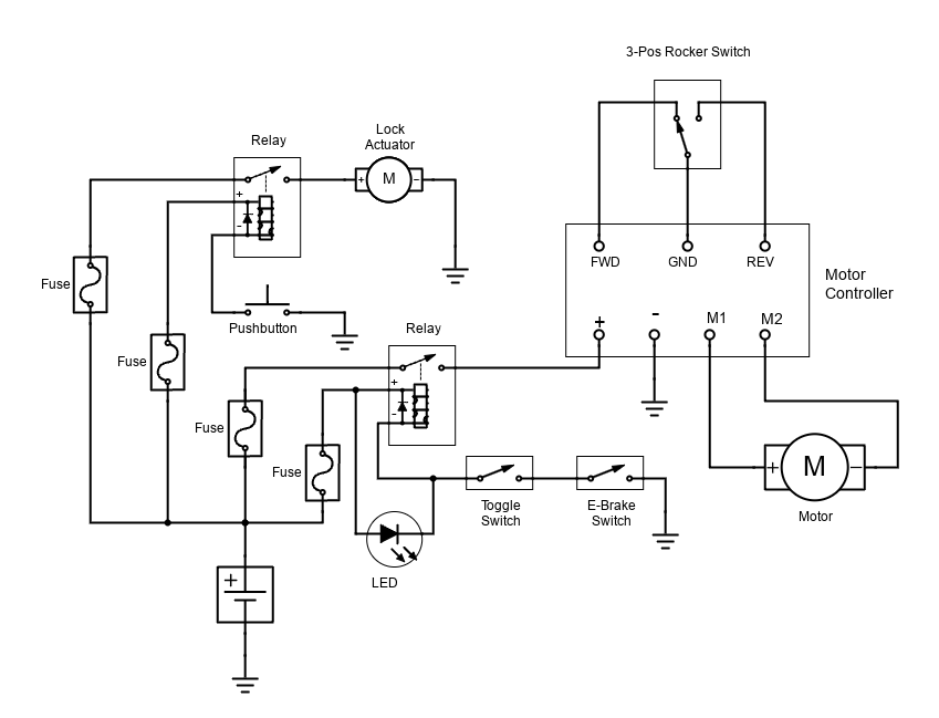
I liked the extra precaution of the on/off and hand brake switches being in series (switch needs to be on, and the hand brake needs to be engaged to operate the drawer) but the rest was redesigned to make the following changes:

  1. Utilize low current circuits to trigger relays handling higher current

  2. Add a solenoid actuated drawer latch/lock (with manual override)

  3. Swap in a motor controller with manual controls (wireless control is a fun party trick but an annoyance in practice)

  4. Consolidate components to a dedicated module/sub panel to simplify maintenance, troubleshooting and future updates

I designed a panel to mount the new fuse blocks, ground bus, relays and motor controller. This would go in the battery box under the passenger seat. The harnesses for the drawer and latch controls would then route through the center dash with the other OEM harnesses to a custom user control panel.

I designed a custom user control panel that piggybacks on a reverse engineered and modified center dash cover (read about that here). It features a toggle switch for on/off control, a pushbutton for the latch relay (illuminates when toggle switch is on), a rocker switch to move the drawer in/out, and a small tray to hold small parts, coins, pens, etc…

The end result is a functional, safe and standalone/modular design that will facilitate maintenance and future updates. See the video below for a walkthrough of the finished product.

Next
Next

Reverse Engineered Land Rover Defender Center Dash Cover